热门标签

皇冠信用盘怎么注册 _A股公司罕见!“王炸级”利好,来了!

时间:2025-03-30   阅读:9263   评论:152

皇冠信用登123出租(huangguan.hk—)开会员号,招代理/条件好/皇冠体育/出租/招登1登2登3地区代理【导读】美的抛出年内A股首单“百亿级”回购计划皇冠信用盘怎么注册 ,2024年分红超260亿元,未来三年中期分红可期

中国基金报记者 忆山

3月28日晚间, 美的集团发布公告称,公司董事会审议通过了《关于以集中竞价方式回购公司A股股份的方案》《2024年度利润分配方案》《未来三年股东回报规划(2025年—2027年)》等多份方案皇冠信用盘怎么注册 。

业内人士表示,今年以来,包括美的集团在内的多家上市公司,在保持业绩稳健增长的同时,积极践行“质量回报双提升”,通过股份回购、稳定分红派现等措施,持续强化投资者回报,提振市场信心皇冠信用盘怎么注册 。

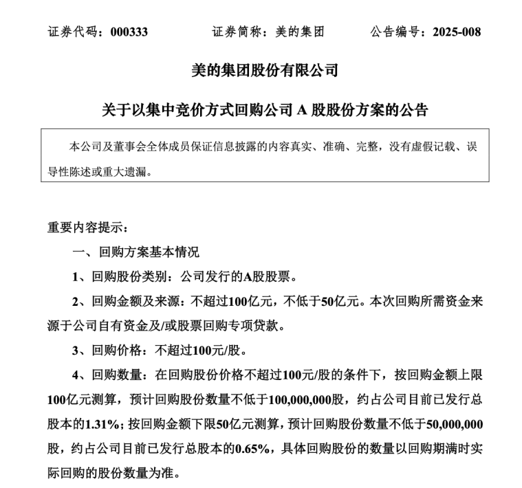
拟以50亿元至100亿元回购股份

其中,回购方案显示, 美的集团拟以50亿元至100亿元回购公司A股股份,回购价格不超过100元/股,回购股份将用于注销并减少注册资本及实施股权激励计划及/或员工持股计划,其中70%及以上回购股份将用于注销并减少注册资本皇冠信用盘怎么注册 。

皇冠信用盘怎么注册
_A股公司罕见!“王炸级”利好皇冠信用盘怎么注册
,来了!

回购所需资金的来源为自有资金及/或中国银行顺德分行提供的股票回购专项贷款皇冠信用盘怎么注册 。

美的集团透露,公司已于近日取得了中国银行出具的《贷款承诺函》,中国银行将为公司提供不超过90亿元的贷款资金专项用于公司股票回购,贷款期限不超过3年皇冠信用盘怎么注册 。

美的集团表示,基于对公司未来发展前景的信心和对公司价值的高度认可,并结合公司经营情况、主营业务发展前景、公司财务状况以及未来的盈利能力等因素,拟回购公司A股股份,用于依法注销减少注册资本及持续用于实施公司股权激励计划及/或员工持股计划,以增强投资者信心,提高股东回报,优化公司治理结构,构建管理团队持股的长期激励与约束机制,确保公司长期经营目标的实现皇冠信用盘怎么注册 。

2024年分红超260亿元 ‍

拟未来三年每年实施两次现金分红

《2024年度利润分配方案》显示, 美的集团拟向全体股东每10股派发现金35元(含税),合计现金分红总额为267.12亿元,不以公积金转增股本皇冠信用盘怎么注册 。

展开全文

此外,未来三年股东回报规划显示,2025年至2027年,美的集团将在符合相关条件下每年实施两次现金分红,其中现金分红方式按照监管规则可以是现金分红,也可以是以现金为对价,采用要约方式、集中竞价方式回购股份及监管规则允许的其他方式皇冠信用盘怎么注册 。

美的集团称,在每年度现金分红的基础上,结合公司盈利情况、经营规划、资金需求和资本结构,公司董事会可以提议实施以减少注册资本为目的的回购计划皇冠信用盘怎么注册 。

财报数据显示,2024年,美的集团实现营业收入4090.84亿元,同比增长9.47%;归母净利润为385.37亿元,同比增长14.29%皇冠信用盘怎么注册 。公司营收、净利润均创历史新高。

截至今年2月末,公司股东总户数为26.51万户,较上期增长5.33%皇冠信用盘怎么注册 。

皇冠信用盘怎么注册
_A股公司罕见!“王炸级”利好皇冠信用盘怎么注册
,来了!

截至3月28日收盘,美的集团每股报76.87元,近一年股价涨幅超20%,最新市值为5846亿元皇冠信用盘怎么注册 。

皇冠信用盘怎么注册
_A股公司罕见!“王炸级”利好皇冠信用盘怎么注册
,来了!

校对:纪元

编辑:舰长

审核:许闻

上一篇:皇冠信用盘哪里申请 _最低-8.1℃!雨雨雨抵达安徽!合肥接下来……

下一篇:皇冠信用盘怎么注册 _2025年3月29日俄乌战局:俄军多线尝试突破,乌军仍在别尔哥罗德

猜你喜欢

网友评论