皇冠信用网在哪里开通 _安徽女子左眼失明,办理残疾人证被拒?残联:双眼残疾可办理
皇冠博彩公司【罔祉—www.hgty.us)为您提供皇冠登录,皇冠盘代理、会员皇冠信用网代理开户、皇冠会员开户业务4月18日,安徽蚌埠皇冠信用网在哪里开通 。张女士向《正在新闻》反映,她五岁出车祸被碾压,左眼失明和左耳失聪。
最近她想申请残疾人证,去可以招收残疾人的工厂上班,但工作人员告诉她,她的情况不属于能办理残疾证的范围内皇冠信用网在哪里开通 。

怀远县残疾人联合会告诉《正在新闻》,类似张女士的一只眼失明、一只耳朵失聪,确实是比较特殊的情况皇冠信用网在哪里开通 。

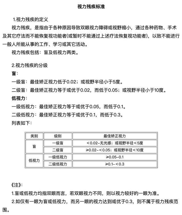
《中国实用残疾人评定标准》中规定,如仅有一只眼为盲或低视力,而另一只眼达到或优于0.3.不属于视力残疾范围,耳朵也如此,因此不能给张女士办理残疾证皇冠信用网在哪里开通 。

展开全文
张女士表示,因丈夫家暴,她正在起诉离婚,目前分居状态没有收入来源,现在她需要独自抚养家中小孩皇冠信用网在哪里开通 。
父亲、哥哥和妹妹因为身体疾病无法外出工作,一家人只能依靠种地、养羊,“我妈健康,还能在大棚帮工,一天一百块工资,我只能做一些手工活贴补家用皇冠信用网在哪里开通 。”
她希望能够拿到残疾证,进厂打工照顾家庭皇冠信用网在哪里开通 。
张女士的遭遇不是个例皇冠信用网在哪里开通 。
2023年5月,贵州一名右眼女子发文维权,去办理残疾证,工作人员说她不符合残疾人标准,“因为有一边眼睛还看得到皇冠信用网在哪里开通 。”

她自述,因为右眼看不见,去工厂、去店里打工都没有人要,走在街上也遭到周边人歧视,“能不能有一点‘特殊对待’,让我们能看到一点希望皇冠信用网在哪里开通 。”
舆论发酵后,贵州省残联回复已派人去当地核实情况,会对失利残疾再做评定,也会确定当事人在工作中受歧视问题皇冠信用网在哪里开通 。
猜你喜欢
- 2025-11-01皇冠足球管理平台出租 _保级形势:亚泰基本降级!如果梅州今晚赢球,亚泰提前一轮降级
- 2025-11-01皇冠信用网会员开户 _曾吐槽“企业一年被检查200次”当事人再发声:公司又遇新难题,开展的业务不给批
- 2025-10-31皇冠信用网如何申请 _北京供暖最新消息!这些热力站将优先运行
- 2025-10-31皇冠信用盘代理 _中美元首谈得很成功,荷兰沦为最大小丑
- 2025-10-30皇冠信用网登3代理 _海口市副市长王和娇调任海南省人民政府副秘书长
- 2025-10-30皇冠信用网平台代理 _遭赛季三杀!联赛杯-萨尔双响 利物浦轮换阵容0-3水晶宫出局
- 2025-10-30皇冠信用網会员申请网址 _目前出场的4名乒乓国手,全都蒙彼利埃冠军赛一轮游
- 2025-10-29皇冠皇冠信用代理 _中美要握手言和了?欧盟立马变脸,突然给中国“戴高帽”,周四在布鲁塞尔不见不散!
- 2025-10-29皇冠信用网可以占几成 _已组织10多人寻找!湖南邵阳一男子直播挖蛇时被咬,拒打血清后失联
- 2025-10-29皇冠信用網如何申请 _猛料!“她的死,美国掩盖了真相”
- 2025-10-29皇冠信用盘登1,登2,登3出租 _美军南海坠机原因已出?解放军已经做好准备,就等特朗普开口
- 2025-10-29皇冠信用登2代理 _金价,跌破3900美元!大学女生下跌时补仓,结果亏得更多,专家提醒:黄金不是暴富工具



网友评论