皇冠信用网怎么租_“猪肝红”预警!有人深圳出发,15小时还没出广东…
皇冠足球管理平台出租(www.huangguan.hk)-会员开户_登3代理)皇冠信用网/—开会员账号—皇冠信用网招登1登2登3管理皇冠信用网皇冠代理出租)国庆假期高速“堵堵堵”皇冠信用网怎么租!
有人深圳出发15小时还没出广东
话题直接冲上热搜

就在昨天
至少几百人被堵到在后台表示
“再这样下去都能在路上吃月饼皇冠信用网怎么租了...”
今天(10月1日)上午
深圳车主安先生告诉第一现场记者
自己昨天中午12点
从深圳宝安福永出发回湖南邵阳
到今天凌晨3点左右
开皇冠信用网怎么租了15个小时还没出广东
展开全文
路上车流量非常大
大大小小的事故也不少
一堵车
车辆排起的长龙就有一二十公里
特别是在二广高速路段
堵皇冠信用网怎么租了很久

安先生说
皇冠信用网怎么租他今天早上9点左右才到
600多公里足足走皇冠信用网怎么租了21个小时
而在非节假日
正常情况下只需约7小时
“预判了皇冠信用网怎么租你的预判
却没躲过集体预判”
高速上演预判式拥堵
“聪明人”全凑成“鸳鸯锅”
网友反映
除了广东地区皇冠信用网怎么租,全国其它省市各大高速
也堵作皇冠信用网怎么租了一团
不少网友表示
“原来回回堵的都是同一批大聪明”
“4.8公里堵75分钟认真的吗皇冠信用网怎么租?”

高速服务区已全是“泡面人”
10月1日从广东交警获悉
当日9时30分
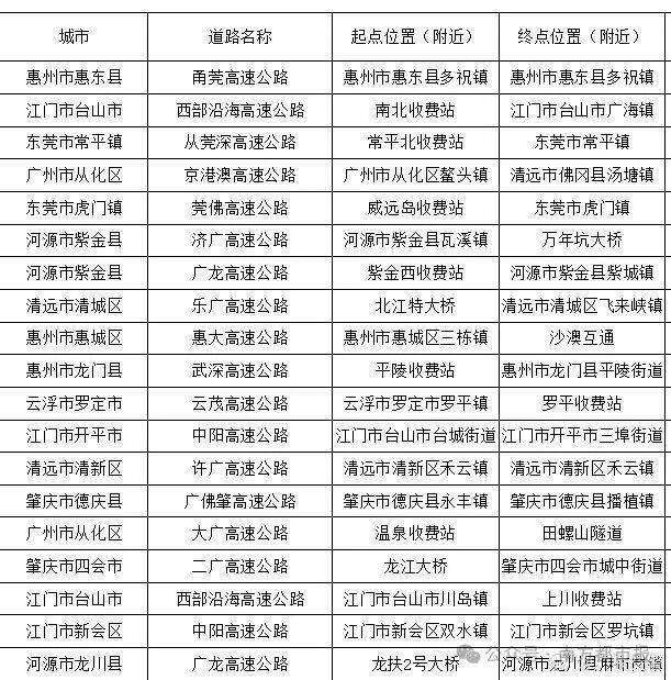
全省高速通行缓慢长度
超过5公里、时间超过30分钟的点段共19个
江门市4个、河源市3个、云浮市1个
惠州市3个、东莞市2个、清远市2个
广州市2个、肇庆市2个

全省高速公路通行缓慢情况
据广东交通信息
国庆中秋假期首日
高速公路车流量预计约960万车次
封闭服务区(含停车区)
有以下这些
此外,记者还从交管部门了解到,深圳市内出行从每日9时起进入车流高峰,广深沿江高速、沈海高速、深中通道等高速路段,以及梅沙-大鹏片区、深圳北站、宝安国际机场、口岸区域等将出现大车流情况皇冠信用网怎么租。
这个假期
你还准备自驾出门吗皇冠信用网怎么租?
场妹提醒皇冠信用网怎么租,出行前要时刻关注路况
规划好路线哦~
路上的朋友们皇冠信用网怎么租,也要注意行车安全
祝大家假期愉快皇冠信用网怎么租!
部分来源 | 深圳晚报
第一现场记者丨郑志平
来源:第一现场&壹深圳
猜你喜欢
- 2025-10-28皇冠信用登3代理 _黄金,跌破4000美元!现在该怎么投?机构人士建议
- 2025-10-28皇冠信用網代理 _近日曝光!中国用一辆吉普车虚拟10万吨航母,南海戏耍美军侦察机
- 2025-10-28皇冠信用網代理 _女子穿吊带裙散步被“街拍”,两年后发现照片被配文:只要自己不尴尬,尴尬的就是别人,法院:三被告侵犯肖像权、名誉权
- 2025-10-28皇冠信用网代理 _教育部:严禁将手机等电子产品带入课堂!家长追问:电话手表能不能带?
- 2025-10-27皇冠体育App下载 _又输给了李成钢,贝森特承诺:美方不再考虑对华加征100%关税
- 2025-10-27皇冠信用網会员 _阿尔特塔:战胜水晶宫的胜利背后,球队展现出超凡实力与坚韧精神
- 2025-10-27皇冠信用平台出租出售 _米利唐本场数据解析:助攻与防守的完美结合,皇马战胜巴萨的关键人物
- 2025-10-26皇冠信用网注册账号 _利润暴跌99%!国际巨头宣布:涨价
- 2025-10-26皇冠信用網代理怎么申请 _冯德莱恩放狠话:若和中国谈不拢,必要时将动用所有可用手段
- 2025-10-26皇冠信用盘登3代理注册 _神鬼莫测!山东U18门将依合散第5轮扑点+失点,最终辽宁U18夺金
- 2025-10-25hga035怎么注册 _孙永才与湖北省委常委、武汉市委书记、市长盛阅春座谈
- 2025-10-25皇冠信用网代理注册_意甲-莱奥破门夸德拉多点射 米兰2-2遭比萨绝平先赛以2分领跑



网友评论